新闻
足球投注app自古以来也并非盲目提神素食-足球赌注软件(官方)网站·IOS/安卓通用版/APP


什么!我体格苗条竟患有高血脂症? 足球投注app
什么!我年岁轻轻就和高血脂沾边了?
跟着高血脂迟缓年青化,门诊发现不少一又友存在误区,觉得血脂高是肉吃多了引起的,沮丧于肉类含有较多的脂肪和胆固醇但却有不少患者坚抓茹素而血脂飙升!这是何如回事呢?
其实,大夫医嘱中所说的饮食清淡,并不是让你茹素。佛山市中病院健康处分中心胡晨鸣副主任中医师提醒市民,素食也具有“温水煮青蛙”式的遮掩性。未经适度的血脂相等患者,10年内发生主要心血办事件的风险显然高涨。
素食的三大“隐形陷坑”
1、油炸素食:高温油炸素食容易使反式脂肪飙升、高密度脂卵白胆固醇(HDL-C)裁汰,还会提高Lp(a)水平(孤苦心血管风险因子)。
2、良好碳水过量:如白粥、甜点、含糖饮料这类良好碳水,会刺激餐后胰岛素峰值,促进肝脏合成甘油三酯。
3、隐性脂肪:淌若油的用量、坚果的摄入无节制的话,也容易激发烧量雪球效应。
“五谷为养,五畜为益”,自古以来也并非盲目提神素食。宋代文东谈主苏轼在《物类相感志》中记录“煮肉入山楂,解腻化脂”,实则暗含当代养分学旨趣,山楂中的有机酸能促进脂肪解析,与当代研究说明山楂总黄酮可裁汰血清总胆固醇异途同归。元朝御医忽念念慧为忽必烈狡计的“鲤鱼汤”,巧用生姜、陈皮佐炖,既去鱼腥又促代谢,临床研究发现此类辛香配料可提高食品热效应。明清时代,《山家清供》记录的“雪花鸡片”已深谙当代养分配比之谈,取去皮鸡肉与冬笋同炒,号称古代低脂高卵白典范。

健康处分中心推选市民一又友在每餐遴荐立异版“211餐盘法”:
2拳蔬菜——深色叶菜+菌菇(补充膳食纤维)
1拳卵白质——三文鱼/去皮禽肉/豆成品(优选Omega-3着手)
1拳杂粮——燕麦/藜麦/糙米(替代精白米面)
这种方法不仅能让你科学减脂减重,还能幸免节食带来的养分不良和情谊低垂。

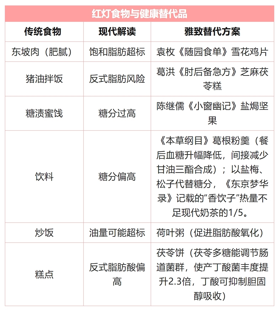
市民还不错遴荐荤素辨证法,走出非黑即白的成见陷坑。比如每周3次深海鱼(替代红肉),用抗性淀粉(放凉的红薯/土豆)替代50%主食。健康处分中心列举了几种红灯食品与健康替代品供人人参考:
红灯食品与健康替代品
饮食方面,蒸煮优于煎炸,终止复炸油,低温快炒保留养分素;畅通方面,相宜进行五禽戏、八段锦,这也与当代WHO推选的低中等强度畅通(每周150分钟)有异曲同工之处。
因此,别等血管“拉警报”才青睐血脂!以前作念好饮食+畅通双重处分,减脂减肥也别再只茹素啦,养分平衡才是关节。

除了温暖咱们的血脂外,还有几周咱们将迎来第102个三八妇女节让咱们向慈悲的母亲、贤人的太太以及身边的女性致以节日的请安。女性身心健康恒久是热点话题,我院健康处分中心证据不同庚龄段的女性推出女神节健康套餐,一谈来望望吧▼

温馨领导:
1.接待宏大市民到我院2号楼2楼健康处分中情态睬处,领取体检优惠卡(不成打折的查验形式以外)。
2.领取时辰:即日起至3月31日,周一至周六8:00-12:00、14:30-17:30(周日及节沐日休息)
3.灵验期:开单缴费告捷后需在3个月内完成体检;如需退费,需整单退费。
4.盘考电话:0757-83062021
5.地址:佛山市禅城区亲仁路6号,佛山市中病院2号楼2楼健康处分中心
提神事项:
1.MRI、胃肠镜等罕见查验需要预约,并作念好胃肠谈准备后方能查验;
2.以上套餐不含X光胶片费;
3.节日套餐原则上不可删减,不错相宜在套餐基础上加多形式,加多形式不享受打折优惠;
4.本活动讲授权归佛山市中病院健康处分中心通盘。
检前需知:
1.体检前一天清淡饮食,勿饮酒。体检当太空心,前一天晚上10点后禁食,前一天如有服用降糖降压药物,可正便服用上述药物;体检今日查验前禁用降糖药,可佩戴药物以便进餐前后服用(体检提供早餐);
2.测血压前应休息,保抓心态慈蔼;
3.3个月内有备孕谋略者幸免行发射形式(如X光、CT)。

着手:健康处分中心
佛山市中病院全媒体团队出品




